Цель работы:
Задания:
1.
Освоить работу и
параметры функций в MathCad для
решения дифференциальных уравнений;
2.
Освоить работу и параметры функций в MathCad для решения
систем дифференциальных уравнений;
3.
Составить
программу для решения дифференциальных
уравнений (систем дифференциальных
уравнений) первого порядка;
4.
Решение ОДУ в
заданной точке;
5.
Решение систем
ОДУ высших порядков;
6.
Составить
программный код и алгоритм для решения; дифференциальных уравнений в частных
производных;
7.
Составить
программу для решения систем дифференциальных уравнений в частных производных
(уравнение теплопроводности).
Выполнение
одного варианта задания
1.
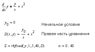
Численное решение осуществляется при помощи встроенной функции rkfixed(y,x1,x2,n,D), которая использует метод Рунге-Кутта
4-го порядка.
y
- вектор начальных условий, в данном случае вектор из одного элемента.
x1,x2
- границы интервала для поиска решения.
n
- количество точек на интервале.
D(x,y) - вектор-функция первых производных, в данном случае
вектор из одного элемента.


Решение уравнения на
интервале (1..5). Матрица Z имеет 2 столбца и 40 строк.
Первый столбец содержит х
переменную, второй - y.
3.
Системы линейных уравнений первого порядка. Решаются с помощью этой же функции.
Решим для примера систему 2-х дифференциальных уравнений 1-го порядка.
![]()


4.,5.
Дифференциальное уравнение 2-го порядка. Решается аналогично, путём сведения уравнения
2-го порядка к системе 2-х уравнений
1-го порядка, например, решим уравнение:



6.,7
Дифференциальные уравнения в частных производных представляют собой одну из
наиболее сложных и одновременно интересных задач вычислительной математики. Эти
уравнения характеризуются тем, что для их решения не существует единого
универсального алгоритма и большинство задач требует
своего собственного особого подхода. Уравнениями в частных производных
описывается множество разнообразных физических явлений, и с их помощью можно с
успехом моделировать самые сложные явления и процессы (диффузия, гидродинамика,
квантовая механика, экология и т. д.). Дифференциальные уравнения в частных
производных требуют нахождения функции не одной, как для
ОДУ, а нескольких переменных, например f(x,y) или f(x,t). Постановка задач
включает в себя само уравнение (или систему уравнений), содержащее производные
неизвестной функции по различным переменным (частные производные), а также
определенное количество краевых условий на границах расчетной области.
Несмотря на
то, что Mathcad обладает довольно ограниченными
возможностями по отношению к уравнениям в частных производных, в нем имеется
несколько встроенных функций, количество и возможности которых увеличились в
новой 11-й версии. Решать уравнения в частных производных можно и путем
непосредственного программирования пользовательских алгоритмов
Классификация уравнений в частных
производных
Постановка задач для уравнений
в частных производных включает определение самого уравнения (или системы
нескольких уравнений), а также необходимого количества краевых условий (число и
характер задания которых определяется спецификой уравнения). По своему названию
уравнения должны содержать частные производные неизвестной функции и (или
нескольких функций, если уравнений несколько) по различным аргументам, например
пространственной переменной х и времени t. Соответственно, для решения задачи
требуется вычислить функцию нескольких переменных, например u<x,t) в некоторой области определения аргументов 0< х
< L и 0< t < T. Граничные условия определяются как заданные временные
зависимости функции и, или производных этой функции на границах расчетной
области 0 и L, а начальные - как заданная u(х, 0).
Сами уравнения в частных
производных (несколько условно) можно разделить на три основных типа:
·
параболические —
содержащие первую производную по одной переменной и вторую — по другой, причем
все эти производные входят в уравнение с одинаковым знаком;
·
гиперболические —
содержащие первую производную по одной переменной и вторую — по другой,
входящие в уравнение с разными знаками;
·
эллиптические —
содержащие только вторые производные, причем одного знака.
Некоторые более сложные
уравнения нельзя однозначно подогнать под приведенную классификацию, тогда
говорят о гибридных типах уравнений.


Контрольные вопросы
1.
Какие уравнения
называются дифференциальными?
2.
Какие функции MathCad реализует решение дифференциальных уравнений методом
Рунге-Кутта?
3.
В каких случаях целесообразно
применять адаптируемый метод Рунге-Кутта?
4.
Какие функции
применяются для решения дифференциальных уравнений Пуассона и Лапласа?
5.
Что такое жесткие
системы дифференциальных уравнений и какие функции применяются для их решения?
6.
Какие функции
применяются для решения дифференциальных уравнений в частных производных?